In what many view as further evidence of links between convicted sex offender Jeffrey Epstein and Mossad, leaked emails show Israeli spy stayed in his Manhattan home. Newly leaked emails reveal that a senior Israeli intelligence officer with ties to the Israeli military and Mossad stayed at Epstein’s Manhattan residence on multiple occasions between 2013 and 2016.
The documents, reported by Drop Site News, add to growing evidence that Epstein was a key facilitator of sexual exploitation, elite political access and international espionage on behalf of Israeli intelligence interests.
According to the investigation, Yoni Koren—a long-time aide to former Israeli Prime Minister and Defence Minister Ehud Barak and a figure with deep ties to Israeli military intelligence—was hosted by Epstein for weeks at a time.
Koren, who remained active in Israeli intelligence networks long after his formal retirement, was engaged in brokering cybersecurity ventures and coordinating high-level meetings involving former CIA Director Leon Panetta and US defence officials.
Among the documents released are emails showing Barak instructing Epstein to wire funds to Koren’s personal bank account and later coordinating an unusual hand-off of a package involving a bank card. Koren also arranged private access to the Pentagon and White House for Barak’s family, allegedly via his contacts with former CIA and Department of Defence officials.
The revelations form the fourth instalment in a series published by Drop Site News, which has previously reported on Epstein’s alleged involvement in brokering security agreements between Israel and Mongolia, Russia and Côte d’Ivoire. These reports challenge the long-maintained narrative that Epstein’s vast network was confined to financial elites and celebrities, instead pointing toward his role as an informal operator for Israeli intelligence interests.
While speculation around Epstein’s connections to intelligence services has long circulated, including earlier claims that he was protected due to those affiliations, the new material offers a rare glimpse into how deeply embedded he may have been in Israeli intelligence circles. The emails include direct communication between Barak and Epstein, discussions of bank transfers, and requests for covert operational assistance. They also show that Barak used Koren as an intermediary to share information with AMAN, Israel’s military intelligence directorate.
Notably, the US Congress has so far failed to release the full Epstein files. Republican Rep Anna Paulina Luna, who has led efforts to declassify these documents, has accused House Speaker Mike Johnson of deliberately delaying a vote under pressure from President Donald Trump. The files are believed to contain material implicating powerful figures across governments, financial institutions and intelligence networks.
Koren, who passed away from cancer in 2023, was described by Barak in a eulogy as a “talented intelligence officer… with endless loyalty to the state.” Barak has refused to comment on the latest allegations, as has Jeremy Bash, former CIA Chief of Staff and frequent point of contact in Koren’s email correspondence.
On October 27, President Lai Ching-te of Taiwan made a speech welcoming the first ever AIPAC delegation to the Island. “I extend a warm welcome to the first ever delegation to Taiwan from the American Israel Public Affairs Committee. AIPAC is a prominent nonprofit, dedicated to advancing US-Israel relations.” He said that “Israel” is a model for Taiwan to learn from in strengthening its defences, and he cited the Biblical story of David versus Goliath on the need to stand up to authoritarianism. He said AIPAC was “highly prestigious and infuential.”
The delegation comprised over 200 people and included CEO Elliot Brandt, Board Chair Michael Tuchin, and Board President Bernie Kaminetsky. AIPAC is playing an increasingly international role in the pursuit of a Zionist empire and in recent years has sent delegations to the Persian Gulf, India, and Europe.
AIPAC presented the president with a rather gaudy memento – a model of the US Capitol building in Washington DC – a tribute to US power. But it refrained from naming any of the rest of their delegation.
Reuters reports that “Taiwan has been a strong backer of Israel” since the launch of Al-Aqsa Flood, though “Israel, like most countries, has no formal diplomatic relations with Taipei.”
The president went on to say that “Taiwan is one of the very few countries that holds International Holocaust Remembrance Day events each year”.
Taiwan is a geopolitical anomaly, formerly known as Formosa in colonial times. It should obviously be part of China. However, it was the last bolthole of the counter-revolutionaries of the Kuomintang under Chiang Kai-shek after they were defeated by the Chinese revolution in 1949. They set up a statelet and grandly called it the Republic of China. They then declared martial law, which was only lifted in 1987.
Since then, there has been the much vaunted economic miracle in Taiwan, which has been accomplished under the tutelage of US financial and military aid, labour exploitation and dependent capitalist development, shaped by and serving the interests of global imperial powers and a local exploiting class.
Now, with the emergent Zionist empire – Pax Judaica – we can see the expansion of Zionist influence and involvement in countries as far away from West Asia, as Taiwan.
In his comments, President Lai Ching-te emphasised the ambition to “deepen collaboration in such fields as semiconductors, ICT, and cybersecurity.” He also said it is “very willing to enhance cooperation with Israel under President Trump’s AI Action Plan.” This was launched by Trump in January, where he was flanked by two Zionist billionaires, Larry Ellison of Oracle and Sam Altman of OpenAI. Ellison is, of course, central to the Trump Gaza plan, which intended to smash the Palestinian Resistance and also to win the so called ‘8th front’ information war being waged by the Zionist entity in part via Ellison’s takeover of TikTok, CBS and potentially CNN.
Taiwan is another node in the emergence of Pax Judaica. However, Zionist movement infiltration in Taiwan is relatively recent.
The genocidal Haredi cult, Chabad, first sent Shluchim (or emissaries) to the Island in 2011. Their base is called the Taipei Jewish Center, which provides one of the two Synagogues on the island. Chabad also has a presence in China (including Hong Kong) with more than 10 offices in Beijing, Shanghai, and other places.
According to Chabad, there are 1,500-2,000 Jews in Taiwan of a total population of 24 million, less than 0.001%.
In the 1970s, there were around 50 families of mainly Russian Jews. But it is reported that the community declined to a total of “no more than 150” people around 2007.
Chabad has also been involved in the creation of a new center called the Jeffrey D. Schwartz Jewish Community Center, costing some $16 million. It is named for its main benefactor, who is an American Zionist who has been living in Taiwan since the 1970s. Schwartz was instrumental in the recent AIPAC delegation to the island and was publically thanked by the Taiwanese President for his help.
Schwartz is also a supervisor at the other Synagogue in Taiwan, known as Congregation Lev HaMizrach. It is a Zionist Synagogue and offers up solidarity for the Zionist colony and prayers for the genocidal occupation forces
In 2024, the Synagogue sent a delegation to the BBYO Asia Pacific Conference. BBYO, the Bnai B’rith Youth Organisation, is one of the largest global Zionist youth groups, affiliated to the World Zionist Organisation, which functions to radicalise Jewish youth for genocide.
There is also a Taiwan-Israel Congressional Association, which fosters collaboration with the Knesset and oversees parliamentary delegations and exchanges. In July, for example, a total of 72 Knesset members from coalition and opposition parties signed a joint statement “condemning Taiwan’s exclusion from international forums as ‘unjustified and irresponsible.’”
The Zionist colony is unable to have full diplomatic relations with Taiwan because of its relations with China.
Also, because of this, much of the interaction between the Settler colony and Taiwan is covert or secret. What is known is that Taiwan secretly bought Israeli missiles in the 1970s.
However, direct arms sales to Taiwan ceased around 1992 as “Israel” established formal diplomatic relations with the People’s Republic of China.
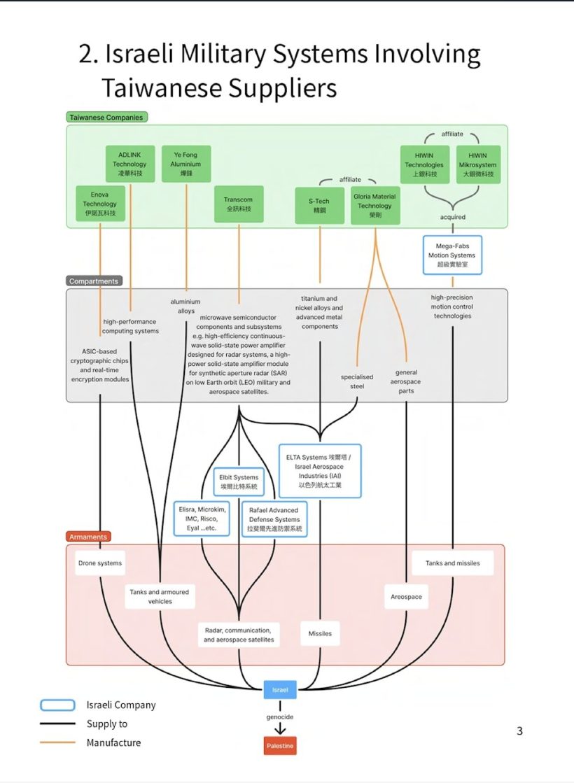
Today at least eight Taiwanese companies are involved in supplying components for drones and armaments to “Israeli” arms firms, including Elbit, Rafael, and IAI.
And significant numbers of Israeli firms are active in Taiwan, including in the area of tech firms and cybersecurity, which has a strong Zionist intelligence component.
In addition, the Zionist regime appears to be giving Taiwan a “helping hand” with the development of its own so called “Iron Dome”. Most notably, it is now clear that Taiwan played a role in supply chains for the Zionist pager attacks in Lebanon in 2024.
In July this year, Taiwan became the first foreign government to provide funding for a medical center in an illegal Israeli settlement in the occupied West Bank.
Taiwan is fully on board with the genocide of the Palestinians and the push for a “Greater Israel”. And the Zionist regime is penetrating more deeply in Taiwan than before, as it is in very many places in South and East Asia.
Since the conclusion of the Iranian-Israeli war this June, pro-war think tanks responsible for influencing US government policy have been signalling the need for a second round of attacks against Iran and its nuclear program. Now they are picking up the heat.
Despite the boisterous and triumphant remarks coming from officials within the Trump administration, confidently claiming the complete destruction of Iranian nuclear facilities, behind the scenes Washington’s key think tanks appear to uphold a consensus view that the job is not done.
Think tank panels, analysis, and policy recommendations for the US government’s next steps towards Iran have centred around the understanding that, short of an agreement which spells Iran’s declaration of regional defeat, another round of direct warfare will eventually be necessary. Yet, they often caveat this with the disclaimer that the next round must close the conflict for a long time and not drag things out until another round occurs.
In the interim period between wars, the role of these think tanks is crucial to shaping Washington’s understanding of the tasks at hand. Although by nature, what they are saying is always going to be propagandistic and pursuing a specific agenda; segments of their analyses and certain statements from conference panelists are far more useful than most stories published about Iran in the corporate media. If you pay attention to these think tanks, reading between the lines, it makes the logic behind US and Israeli policy make more sense.
On November 5, Kenneth M. Pollack and Reuel Marc Gerecht recently spoke at a panel hosted by the Washington-based pro-“Israel” Foundation for the Defense of Democracies (FDD) think tank, where they addressed the issue of linking US lessons from Iraq, in the post-Gulf War setting, to Iran after the 12-day war.
A few takeaways here were that while regime change should be a target, they also commented on the differences in confronting Iran, drawing key distinctions between Iranian leader Ayatollah Khamenei and former Iraqi President Saddam Hussein. Gerecht, a resident FDD scholar, makes it clear that Khamenei’s strategic thinking is much more complex, intelligent, and hence difficult to deal with.
Instead of advocating a repeat of the invasion of Iraq, they focus on strategies to weaken and isolate the Islamic Republic, including the aggressive pursuit of disarming Hezbollah in Lebanon and getting heavily involved in Iraq through the upcoming election cycle.
A policy brief published by the FDD on November 7 specifically looks at the potential opportunities for the United States inside Iraq, framing the election as an influence battle between Tehran and Washington. It is clear that the ultimate goal is to pursue the disarmament of the Hashd al-Shaabi.
Interestingly, despite the propaganda often produced for think tanks like the Heritage Foundation, depicting the Islamic Republic as being at the brink of collapse and that the Iranian public will play a key role in this, the FDD’s Gerecht paints a starkly different picture. It appears as if his calculation is built on the assumption that the anti-government Iranian diaspora are not to be relied upon to achieve regime change.
Gerecht also labels the son of the deposed Iranian dictator, Shah Reza Pahlavi, “Baby Shah”, as neither of the panelists appear to put great faith in the pro-regime change Iranian opposition, expressing the frustrations that often come along with working with them.
Meanwhile, the Washington Institute for Near East Policy (WINEP) has argued that Iran must be confronted over its growing confidence following the June war with “Israel”. The policy analysis entitled “Iran’s Self-Confidence Returns?” lays out the argument that Tehran’s ballistic missile program appears to be the backbone of its defense strategy over that of using its allies.
This article centres around the public statements of Khamenei and the post-war assessments offered by senior Iranian officials, in addition to factoring in the strength and rebuilding process of Tehran’s ballistic missile program.
Without openly stating it, the WINEP piece appears to be getting at the idea that Iran must again be militarily punished due to its growing confidence and that a political deal, which Donald Trump voices interest in, is not a possibility. Overall, the piece makes a number of mistakes in its framing of Iranian confidence over the months, but also is a sober enough analysis to admit that Iran managed to land significant and damaging blows against the Israelis.
It is clear that the Israelis are currently in a difficult spot when it comes to carrying out a new series of attacks against Iran, and this comes down to the number of potential cards that Tehran has to play. This is especially the case in the event that the conflict expands and becomes regional.
Therefore, at least outwardly, the Israelis themselves appeared poised to target Lebanon next, an attempt to weaken the Lebanese Resistance significantly and thus isolate Iran in the event of a future prolonged confrontation.
Meanwhile, think tanks based in Washington are busy forging arguments as to why the United States must get involved in any future Israeli-Iranian war, understanding that this is necessary for “Tel Aviv” to achieve any kind of victory against an enemy that is too powerful for it to deal with alone.
Data shows that Ukraine’s ability to shoot down incoming Russian drones has decreased in recent months.
Ukrainian Air Force data analyzed by ABC News shows that in October, it was only able to down 4,200 of the 5,300 drones fired by Russia. At the start of the year, Kiev was able to down 90% of the drones fired by Moscow’s troops. That number decreased to 85% in August and September, before falling to under 80% in October.
In addition to drones, Ukrainian forces are struggling to intercept Russian missiles. “Ukraine’s ballistic missile interception rate improved over the summer, reaching 37% in August, but it plummeted to 6% in September, despite fewer launches,” according to the Financial Times.
The gaps in Ukraine’s air defenses have led to widespread blackouts. “These days, in most regions, repair crews, power engineers, and utility services are virtually working around the clock,” President Volodymyr Zelensky said on Sunday. “The Russians have increased their striking power.”
Aside from slumping interception rates, Kiev faces other challenges in maintaining its air defences. The Patriot air defense system is the most effective against Russian missiles, but faces supply chain issues.
The US can produce only 600 Patriot interceptors per year. In July, The Guardian reported that the US only had 25% of the interceptors it needed to execute its battle plans. Additionally, there is already a backlog of countries awaiting delivery of Patriot interceptors.
Kiev is also seeking more Patriot systems to fire the interceptors. Washington has already pushed its NATO allies to transfer its systems to Kiev, promising to move any country that sends Patriots to Ukraine to the top of the list for replacement.
Earlier this month, Germany transferred two Patriot systems to Ukraine. However, President Zelensky said that Kiev needed an additional 25 systems.
Cost is another factor that makes sustaining Ukraine’s air defenses increasingly difficult. The Western interceptors are far more expensive than the Russian munitions. Moscow can also produce offensive weapons faster than Kiev’s backers can build interceptors.
Mike Fredenburg argued at Responsible Statecraft that these factors could prove fatal for Kiev. “This distortion obscures the reality that Russia’s cost-effective missile production provides a big advantage in sustainability,” he wrote. “While high Western missile costs, combined with US difficulties in rapidly expanding missile production, is a huge disadvantage in any kind of sustained conflict, and could be a fatal disadvantage in going up against a peer competitor that can throw thousands of missiles at our ships and even attack U.S.-based military facilities.”
In yet another sign of the rampant corruption in Ukraine, Ukrainian security forces raided the apartment of Timur Mindich, a businessman associated with President Volodymyr Zelensky. However, the oligarch had already left the country just hours before, likely after being tipped off by an insider.
Ukraine’s National Anti-Corruption Bureau (NABU) says that $100 million is believed to have been siphoned off due to a “money laundering operation,” and other associates were involved. The 15-month investigation featured 1,000 hours of wiretapping and resulted in 70 raids, according to NABU.
There are numerous reports speculating that Mindich, who has close connections to Israel and just celebrated his birthday there, fled to Israel, but so far, most media reports do not disclose his destination country.
In a statement, NABU indicated that several individuals had formed a criminal gang and built “a large-scale corruption scheme to influence strategic enterprises in the public sector, in particular Energoatom.”
The scheme involved forcing Energoatom’s counterparties to pay kickbacks of approximately 10 to 15 percent of contract values in order to avoid having payments for services or goods blocked, or possibly losing their status as suppliers, the bureau reported.
NABU indicated that the raids and arrests were a part of an operation code-named “Midas,” with the initial investigations already launched in 2024.
“Particular attention was paid to cryptocurrencies. Most operations, including cash withdrawals, took place outside Ukraine. For example, during foreign delegations of representatives of state bodies and the management of state-owned energy sector enterprises,” NABU notes.
Mindich, 46, is from the city of Dnipro in central Ukraine. He is a film producer and former business partner of Ukrainian oligarch Ihor Kolomoisky.
He reportedly has links to Israel. Mindich celebrated his birthday in Israel in September, returned to Ukraine in mid-October and then went to Israel again, according to Ukrainska Pravda’s sources.
Mindich is also a long-time friend of Zelensky, with whom he co-owned production company Kvartal 95 until Zelensky transferred his stake to partners after being elected president in 2019.
Mindich also co-owns Green Family Ltd, a Cypriot firm that co-founded film production companies in Russia, according to Radio Free Europe/Radio Liberty (RFE/RL).
Kolomoisky told Ukrainska Pravda in 2022 that Mindich had introduced him to Zelensky before he became president.
In 2019, Zelensky drove an armored car provided by Mindich, RFE/RL reported.
Notably, Zelensky ran into serious hot water with the entire European Union when he attempted to eliminate NABU’s independence, which sparked outrage in Brussels. At the time, it sparked the first large-scale protests in the city since the war broke out. Zelensky was forced to backtrack, but the investigation into his associate may have played a vital role in Zelensky’s efforts to neuter NABU.
As part of the investigation, NABU and the Special Anti-Corruption Prosecutor’s Office (SAP) released excerpts from audio recordings featuring conversations between individuals using the pseudonyms “Rakieta,” “Tenor,” and “Karlson.” They discussed investments in the energy sector, the distribution of bribes, and potential personnel changes within the Ministry of Energy and Enerhoatom itself.
According to reports from the website “Ukrainska Pravda,” the suspects include Mindich as well as Justice Minister Herman Halushchenko, whose home was also searched. He previously served as energy minister.
President Volodymyr Zelenskyy addressed the matter in his evening address, emphasizing the need to hold those responsible accountable.
“All effective measures against corruption are crucial. The certainty of punishment is essential. Enerhoatom currently provides the largest share of energy production in Ukraine. Cleanliness at this company is a priority,” Zelenskyy said.
Already, three in four Ukrainians believe Zelensky is at fault for corruption in the country. This latest case is sure to ramp up pressure on his regime, which refuses to hold elections.
According to a survey conducted by the Foundation for Democratic Initiatives and the Kyiv International Sociological Institute, with the support of the Prague Center for Civil Society, 77.6 percent of Ukrainian respondents blame the Ukrainian leader for endemic corruption.
Notably, Hungarian Prime Minister Viktor Orbán is coming under fire from the EU for refusing to move forward with Ukraine’s EU membership, despite the fact that it is rife with corruption, is currently engaged in a war with Russia, and has abandoned democracy long ago, including canceling opposition parties, refusing to hold elections, and shutting down numerous media outlets.
Russia recognizes how embarrassing the raids on Zelensky’s associate are and how potentially dangerous they are for his continued rule.
Vladimir Rogov, chairman of the Commission of the Civic Chamber of the Russian Federation, stated that “Mindich is one of Zelensky’s main wallets, but not the only one. Now there is a surge of panic and fear in Zelensky’s entourage. And troubled times are coming for Zelensky himself.”
He described “panic” inside Zelensky’s regime, and he said that his entourage is now accusing NABU of working with Russia.
“It will look doubly ridiculous. NABU is a purely American tool for controlling funds and combating Zelensky’s exorbitant thievish appetites,” Rogov said.
Germany has pledged to provide Ukraine with an additional €40 million in an effort to prop up its power generation during the winter, Foreign Minister Johann Wadephul has said. The announcement comes as Ukraine’s energy industry finds itself mired in a corruption scandal allegedly linked to an ally of leader Vladimir Zelensky.
Speaking on Tuesday, Wadephul said Berlin was “helping Ukrainians survive another winter of war with an additional €40 million ($46 million).” The diplomat noted that this year alone Germany has already spent €9 billion on military aid for Kiev.
A day earlier, the National Anti-Corruption Bureau of Ukraine (NABU) announced that it was investigating a “high-level criminal organization” which allegedly profited from contracts involving state-owned nuclear energy company Energoatom.
According to the authorities, the ring forced Energoatom officials and contractors to pay kickbacks for state contracts. Formal charges have so far been brought against seven unnamed individuals. The Ukrainian media has claimed that one of the suspects is Timur Mindich, a close associate and former business partner of Zelensky. The businessman allegedly fled Ukraine just hours before his home was raided by NABU agents.
Mindich’s personal and business ties to the Ukrainian leader are understood to date back to when Zelensky was actively involved in the entertainment industry.
An opinion poll conducted by the Kiev International Institute of Sociology (KIIS) in September indicated that 71% of respondents believed that the level of corruption in Ukraine has increased since the escalation of the conflict with Russia in February 2022.
In recent years, Ukraine has been rocked by a string of corruption scandals.
In August, several high-ranking officials were detained over a scheme involving the purchase of electronic warfare systems. Earlier this year, a food supply fraud case worth nearly $18 million within the Defense Ministry came to light.
Kremlin spokesman Dmitry Peskov has claimed that Western aid has to a large extent been “stolen” in Ukraine due to widespread corruption.
Former US National Security Adviser Michael Waltz has similarly described Ukraine as “one of the most corrupt nations in the world.”
A direct military confrontation between Western nations and Russia is becoming unavoidable, Serbian President Aleksandar Vucic has warned, citing widespread rearmament efforts across Europe.
Speaking during a televised interview on Tuesday, Vucic said the possibility of such a war is no longer hypothetical, pointing to an acceleration of military spending. The European Union seeks rapid militarization over a perceived threat from Russia, which Moscow has dismissed as misleading political rhetoric aimed at distracting from internal economic troubles.
“My conclusion is that there is a growing certainty that a war between Europe and Russia will happen,” Vucic said. “They are preparing for war – or for defense, as they call it. Romania, Poland, Finland, smaller countries too. And the Russians as well.”
“Everyone is preparing,” the president continued. “What can come from that? Only conflict.” He added that Serbia itself is caught “between a rock and a hard place,” and therefore must also strengthen its military readiness.
Although Serbia continues to pursue EU membership, its application has effectively been frozen due to Belgrade’s refusal to adopt sanctions and other measures targeting Moscow. The two nations maintain deep cultural and historical ties, and Russia remains one of Serbia’s key energy suppliers.
Moscow has repeatedly accused NATO and the EU of provoking instability in Europe through continued expansion and by ignoring Russian proposals for a shared continental security architecture, which it says could have prevented the current confrontation over Ukraine.
On October 29-30, 2025, US President Donald Trump visited the Republic of Korea as part of his tour of Asia and limited participation in the APEC summit. Several significant meetings took place during this event, but we shall discuss the one that did not happen.
Possible meeting between Trump and Kim?
When it became clear that Trump was going to South Korea, some Western and especially South Korean experts began actively promoting the idea that it would be good if Trump met with Kim Jong Un during the visit. Such reflections were based both on Kim’s statement that “If the United States abandons its empty obsession with denuclearization and hopes for sincere peaceful coexistence with North Korea based on the acceptance of reality, we have no reason not to sit down at the negotiating table with the United States” and on the experience of 2019, when during Trump’s visit to the Republic of Korea, he met Kim at the Demilitarized Zone (DMZ). In addition, as early as September 30, 2025, the White House announced that Donald Trump remains open to talks with North Korean leader Kim Jong Un “without any preconditions”.
The US president himself occasionally hints at this. On October 27, Donald Trump stated: “I’d love to meet with him. If he’d like to meet,” although on the same day a Rodong Sinmun editorial pointed out that “it is equivalent to self-destruction to try to move forward or progress with the help of others”.
The South Korean side was the most active in this matter. A Trump-Kim summit held on South Korean territory could at least be counted as the merit of South Korea, which “organized the platform.” Although on October 20 the South Korean presidential administration claimed that it did not know anything about preparations for a US-North Korean summit, a number of its representatives, especially Minister of Reunification Chung Dong-young, repeatedly urged the leaders of North Korea and the United States not to miss a great opportunity for dialogue. Conservatives and their media expressed concern about the same issue: “Trump’s visit to Korea must not mean recognition of North Korea’s nuclear status”.
On October 23, South Korean President Lee Jae Myung personally expressed hope that during his upcoming trip to Asia, Donald Trump would act as a peacemaker and that the leaders of the United States and South Korea would be able to engage in dialogue.
Even then, North Korean Foreign Minister Choe Son-hui defiantly departed for a visit to Russia and Belarus, during which she was received by President Putin. Some South Korean experts and officials, including Minister Chung, continued to speculate about the possibility of a meeting. “I sincerely hope that the negotiations left unfinished during the meeting between the leaders of the United States and North Korea can resume,” stated Chung. National Security Adviser Wi Sung Lac also emphasized readiness for any scenarios.
On October 27, deputy head of the South Korean Office of National Security Oh Hyun-joo said that although a meeting between Trump and Kim was “extremely unlikely,” Seoul is ready to organize a venue.
It is very interesting when politicians or experts first form an image of an event in their head and then begin to express disappointment that it did not happen in reality. Therefore, the author will have to repeat some ideas about why—if such a meeting ever takes place (the probability is low)—it will be more ceremonial in nature. Both Trump and Kim are pragmatists, and they have no desire to meet purely for the opportunity to stand next to one another and smile for the journalists.
To begin with, negotiations should have an agenda. Kim Jong Un noted at the session of the Supreme People’s Assembly that the DPRK is not against negotiations with the United States if they move away from the topic of denuclearization. Meanwhile, the entire agenda of the American side still boils down to the question of whether it is possible to somehow arrange the nuclear disarmament of the DPRK, despite the fact that its nuclear status is included in its constitution. Thus, disarmament as seen by the Americans is possible only after regime change, or rather the loss of Pyongyang’s sovereignty, something Pyongyang, Beijing, and Moscow will not allow.
Thus, the United States lacks leverage over Pyongyang, and this applies to both the “carrot” and the “stick.” The DPRK’s military potential has grown significantly, and the comprehensive strategic partnership agreement with Russia has eliminated the possibility of using force to put pressure on the DPRK. It will also not be possible to increase sanctions pressure, because an attempt to impose UN sanctions that are mandatory for all countries will be blocked by Moscow and, perhaps, Beijing, and an increase in Russian and Chinese aid may be the answer to unilateral sanctions. Finally, in 2020-2023, when the DPRK went into “self-isolation,” for three years the country existed in conditions indistinguishable from a complete economic blockade, which showed that the DPRK has the opportunity to survive for a while even without external assistance in the event of an embargo.
As for the “carrot,” options such as various forms of assistance will not work, because everything that the United States could give to North Korea, the latter could receive from Russia or China. Therefore, in order to really involve the North in the dialogue, serious concessions will have to be made, e.g., easing the sanctions regime or replacing the denuclearization agenda with an arms control agenda, which in itself means the de facto recognition of the DPRK as a nuclear power. However, Trump will not be able to take such decisive steps for domestic political and reputational reasons. Western public opinion will perceive this as unacceptable concessions to a tyrannical regime, and even if Trump decides to do something similar, his entourage and the notorious “deep state” will not allow such a policy to fully materialize.
Lastly, there are issues related to Seoul. According to the modern North Korean doctrine, there are two hostile states on the Korean Peninsula, and although the South is no longer perceived as the territory of the DPRK temporarily occupied by American puppets, but as a separate Republic of Korea, Pyongyang does not want to have any dealings with it. Firstly, from the point of view of the North Korean leadership, the South is devoid of subjectivity and therefore cannot be negotiated with, and, secondly, since the Republic of Korea still considers the entire peninsula to be its territory—and this is written into the constitution—its goal is to absorb the DPRK, and the democrats or conservatives in power differ only in their methods to achieve this. Therefore, any attempt by the South Korean leadership to interfere in the US-North Korean negotiations in order to present itself as a mediator and score political points is more likely to reduce the likelihood of a US-North Korean summit than to increase it. Had the decision to organize a meeting between the leaders been made, they would have faced the very serious question of how to host a summit without the participation of the South Korean leader while in South Korea.
Therefore, from the very beginning, the author pointed out the extremely low probability of a summit between the leaders of the United States and the DPRK in South Korea, despite the fact that there is still a small chance of this meeting in the foreseeable future. One of the elements of US strategy in the confrontation with China is to try to weaken ties between China and its allies and ideally make the allies neutral or drag them into its camp. With regard to the DPRK, this is, of course, a difficult task, but a number of US experts admit this possibility, exaggerating North Korean-Chinese contradictions and recalling how the DPRK maneuvered between Moscow and Beijing during the Cold War era. The Americans will keep trying, and we shall see what this will lead to over the next year.
Konstantin Asmolov, PhD in History, leading research fellow at the Centre for Korean Studies of the Institute of China and Modern Asia at the Russian Academy of Sciences
Responsible Statecraft tends to have a more common sense approach to the profligate spending on the part of the American defense establishment.
The retirement of the entire ICBM arm and cancellation of the Sentinel successor would save enormous amounts of money wasted on very vulnerable strategic assets.
It’s time to consider a complete reappraisal of the three arms of the nuclear response in IRBMs and ICBMs and reduce them over time to zero and then to decide on the disposition of the bomber launched gravity bombs and nuclear-tipped cruise missiles. The drone technology emerging now and the concomitant stasis of the aforementioned weapons systems makes them incredibly vulnerable left of bang.
A complete reappraisal is in order to rely completely on the much more secure Submarine Launched Ballistic Missile (SLBM) fleet option.
Given that its budget is soaring towards $1 trillion per year, and that it wastes untold billions on overpriced components and excess bureaucracy, there’s no question that the Pentagon can find money to reinvest in other priorities. But a better approach would be to apply a good portion of the savings to reducing the department’s top line.
Cuts in overall spending could come from the reduction or elimination of dysfunctional, overpriced, or dangerous weapon systems like F-35 combat aircraft, the Sentinel intercontinental ballistic missile, or heavy, vulnerable fighting ships like a new generation of aircraft carriers. It could save billions. It could also clear the way for the development of more reliable, effective replacements that are simpler to operate, easier to repair, and more relevant to the most likely conflicts of the future.
Eliminating ICBMs from America’s nuclear arsenal would be a particularly smart move. Not only is the cost of the new system growing at an alarming rate – an 81% increase in projected costs in just a few years time – but independent experts like former Clinton administration defense secretary William Perry have pointed out that they are among the most dangerous weapons possessed by the U.S. military.
The time is now to consider retirement and reduction of nuclear assets in the US inventory.
Matthew Hoh is a former U.S. Marine Officer and State Department Official. Hoh discusses the growing divisions within the US, which threaten the US empire.
A senior lawmaker from Germany’s largest opposition party, Alternative for Germany (AfD), has rejected the government’s claim that Russia poses a threat to the country.
Markus Frohnmaier, who leads the right-wing AfD in the Bundestag, also dismissed allegations that the party is working on Moscow’s behalf. The AfD has long criticized military aid to Ukraine and argued that Berlin should instead focus on diplomacy.
“I stand for German interests,” Frohnmaier said on Tuesday during a televised debate with Norbert Roettgen of the ruling Christian Democratic Union (CDU). He went on to say that Germany should not “get involved in a foreign war” and had no obligation to defend Ukraine, which is not a NATO member. When asked if Russia posed a threat, he replied, “No.”
“We are not at war with Russia,” Frohnmaier said. “The AfD’s position is to remain in dialogue with all global, relevant actors,” he added, criticizing the government for what he called a “hyper-moralizing” foreign policy.
Roettgen, for his part, claimed that Moscow was waging a “hybrid war” against Germany and other European states, accusing his opponent of spreading Russian “propaganda.” In a speech last week, President Frank-Walter Steinmeier likewise listed Russia as one of the threats to Germany’s national security.
Germany recently announced plans to increase financial aid to Kiev by €3 billion ($3.5 billion) next year and, according to Ukrainian leader Vladimir Zelensky, delivered additional US-made Patriot air defense systems to Ukraine last month.
A Forsa opinion poll in August found that 52% of respondents in Germany believed Ukraine should cede some territory to Russia to end the conflict. Zelensky, however, has ruled out any territorial concessions.
Russian President Vladimir Putin said last month that NATO members, including Germany, were already de facto “at war with Russia” because Ukrainian forces were actively using Western-supplied weapons. He has repeatedly said that Russia would not attack NATO states unless attacked first.
Internment of civilian nationals belonging to opposing sides was carried out in varying degrees by all belligerent powers in World War Two. It was also the fate of those servicemen who found themselves in a neutral country.
At the outbreak of war there were around 80,000 potential enemy aliens in Britain who, it was feared, could be spies, or willing to assist Britain’s enemies in the event of an invasion. All Germans and Austrians over the age of 16 were called before special tribunals and were divided into one of three groups… continue
This site is provided as a research and reference tool. Although we make every reasonable effort to ensure that the information and data provided at this site are useful, accurate, and current, we cannot guarantee that the information and data provided here will be error-free. By using this site, you assume all responsibility for and risk arising from your use of and reliance upon the contents of this site.
This site and the information available through it do not, and are not intended to constitute legal advice. Should you require legal advice, you should consult your own attorney.
Nothing within this site or linked to by this site constitutes investment advice or medical advice.
Materials accessible from or added to this site by third parties, such as comments posted, are strictly the responsibility of the third party who added such materials or made them accessible and we neither endorse nor undertake to control, monitor, edit or assume responsibility for any such third-party material.
The posting of stories, commentaries, reports, documents and links (embedded or otherwise) on this site does not in any way, shape or form, implied or otherwise, necessarily express or suggest endorsement or support of any of such posted material or parts therein.
The word “alleged” is deemed to occur before the word “fraud.” Since the rule of law still applies. To peasants, at least.
Fair Use
This site contains copyrighted material the use of which has not always been specifically authorized by the copyright owner. We are making such material available in our efforts to advance understanding of environmental, political, human rights, economic, democracy, scientific, and social justice issues, etc. We believe this constitutes a ‘fair use’ of any such copyrighted material as provided for in section 107 of the US Copyright Law. In accordance with Title 17 U.S.C. Section 107, the material on this site is distributed without profit to those who have expressed a prior interest in receiving the included information for research and educational purposes. For more info go to: http://www.law.cornell.edu/uscode/17/107.shtml. If you wish to use copyrighted material from this site for purposes of your own that go beyond ‘fair use’, you must obtain permission from the copyright owner.
DMCA Contact
This is information for anyone that wishes to challenge our “fair use” of copyrighted material.
If you are a legal copyright holder or a designated agent for such and you believe that content residing on or accessible through our website infringes a copyright and falls outside the boundaries of “Fair Use”, please send a notice of infringement by contacting atheonews@gmail.com.
We will respond and take necessary action immediately.
If notice is given of an alleged copyright violation we will act expeditiously to remove or disable access to the material(s) in question.
All 3rd party material posted on this website is copyright the respective owners / authors. Aletho News makes no claim of copyright on such material.